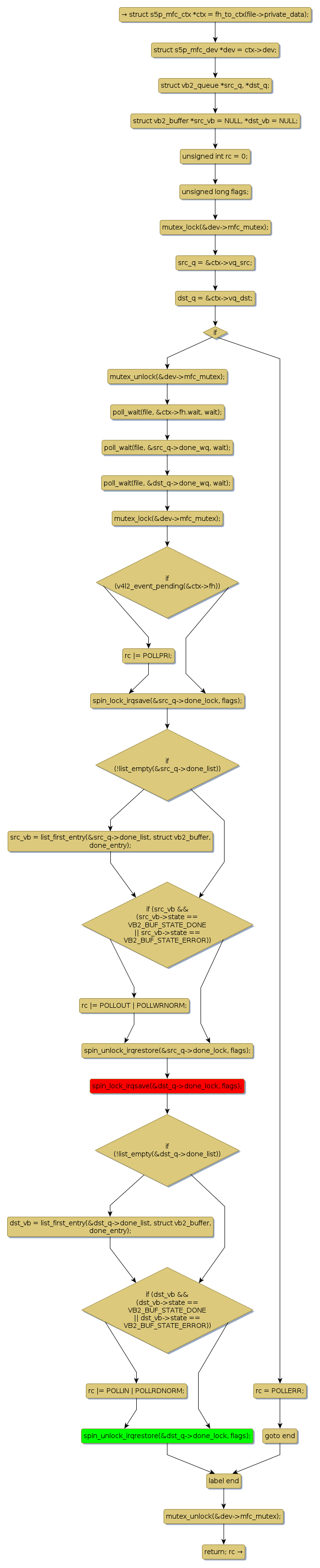
Instance Verification Kit (IVK)
spin lock @ [27852+44+/linux-3.19-rc1/drivers/media/platform/s5p-mfc/s5p_mfc.c]
Instance Signature: done_lock
|
The Matching Pair Graph:
|
|
Function Name
|
Control Flow Graph (CFG)
|
Events Flow Graph (EFG)
|
Source Correspondence
|
|
s5p_mfc_poll
|
|
|
[26563+12+/linux-3.19-rc1/drivers/media/platform/s5p-mfc/s5p_mfc.c]
|